Plakja është e lidhur me pothuajse të gjitha sëmundjet, duke e bërë thelbësore të kuptohen ndryshimet molekulare dhe të identifikohen objektivat terapeutikë për kushtet e lidhura me plakjen. Ndërsa shumica e kërkimeve përqendrohen te ndryshimet lineare, sëmundjet e lidhura me plakjen dhe rreziqet e vdekshmërisë përshpejtohen në pika të caktuara, duke theksuar nevojën për të studiuar zhvendosjet molekulare jolineare.

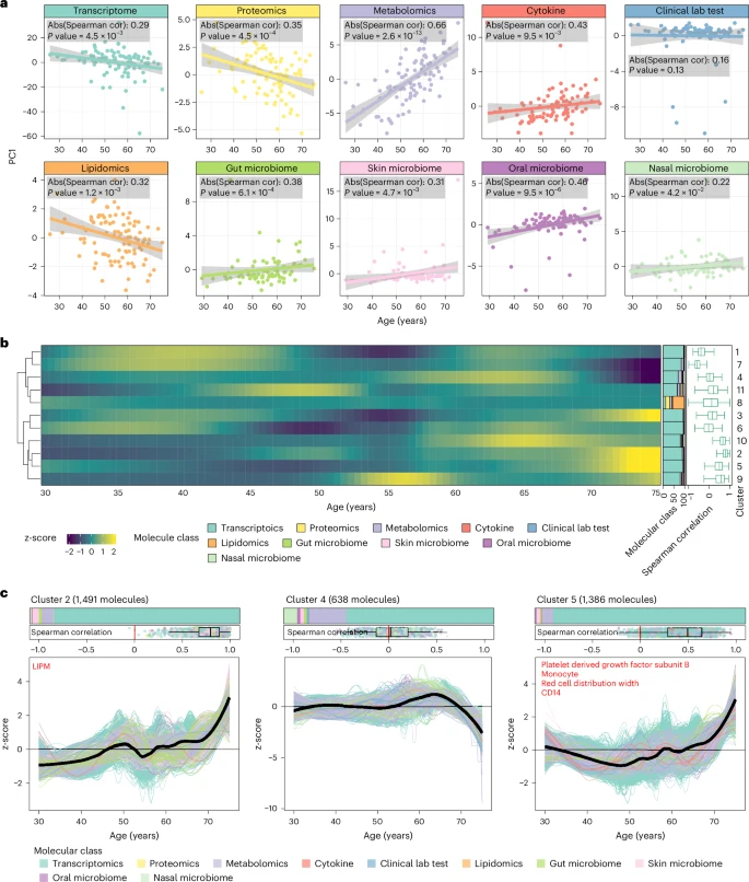
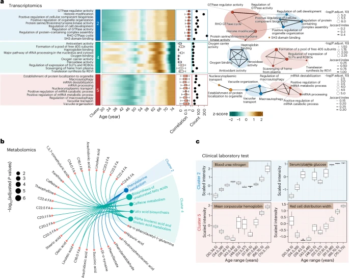
Ky studim profilizoi një grup prej 108 individësh (të moshës 25-75 vjeç) në Kaliforni për një mesatare prej 1.7 vjetësh (deri në 6.8 vjet). Analiza zbuloi ndryshime të rëndësishme jolineare në shënjuesit molekularë, veçanërisht rreth moshës 44 dhe 60 vjeç. Ndryshime kryesore u vunë re në rregullimin imun, metabolizmin e karbohidrateve, sëmundjet kardiovaskulare dhe metabolizmin e lipideve.

Ky hulumtim zbulon se si funksionet e lidhura me plakjen dhe rreziqet e sëmundjeve ndryshojnë në mënyrë jolineare përgjatë jetëgjatësisë njerëzore, duke ofruar njohuri të reja në rrugët molekulare dhe biologjike të përfshira.

Plakja është një proces kompleks i lidhur ngushtë me sëmundje si sëmundjet kardiovaskulare, diabeti, neurodegjenerimi dhe kanceri. Kuptimi i ndryshimeve molekulare, si ato në transkriptet, proteinat, metabolitët dhe citokinat, është thelbësor për zbulimin e mekanizmave të plakjes dhe zbulimin e objektivave terapeutikë. Përparimet e fundit në teknologjitë e omikës i kanë lejuar studiuesit të studiojnë këto ndryshime në një nivel sistemesh, me shumë studime të fokusuara në ndryshimet lineare. Megjithatë, rreziku i sëmundjeve të lidhura me plakjen përshpejtohet në faza specifike të jetës, duke sugjeruar se plakja nuk është një proces linear.

Për shembull, prevalenca e sëmundjeve kardiovaskulare në SHBA rritet ndjeshëm nga 40% midis 40-59-vjeçarëve në 75% midis 60-79-vjeçarëve. Sëmundjet neurodegjenerative tregojnë gjithashtu pika kthese rreth moshës 40 dhe 65 vjeç. Këto tendenca jolineare nënkuptojnë se plakja njerëzore përfshin ndryshime komplekse molekulare. Studimet e mëparshme kanë dokumentuar ndryshime jolineare në ARN, shprehjen e proteinave dhe metilimin e ADN-së gjatë plakjes, por qëllimi i plotë i këtyre ndryshimeve mbetet i paeksploruar.

Studimi zbuloi ndryshime të rëndësishme jolineare në shënuesit molekularë gjatë plakjes, duke ofruar njohuri për periudhat kryesore të ndryshimit në plakjen e njeriut./Nature – Syri.net
